法律责任分为哪几种
的有关信息介绍如下:题主您好,之了很高兴为您解答

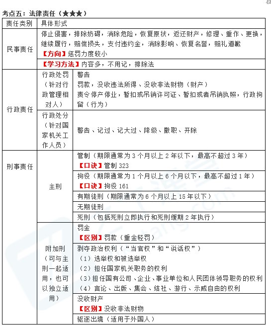
法律责任包括了民事责任、行政责任和刑事责任
民事责任
停止侵害,排除妨碍,消除危险,恢复原状,返还财产,修理、重作、更换,继续履行,赔偿损失,支付违约金,消除影响、恢复名誉,赔礼道歉
【方向】惩罚力度较小
行政责任
1. 行政处罚(针对行政管理相对人)
警告
罚款,没收违法所得、没收非法财物(财产)
责令停产停业,暂扣或吊销许可证、暂扣或者吊销执照,行政拘留(行为)
2. 行政处分(针对国家机关工作人员)
警告、记过、记大过、降级、撤职、开除
刑事责任
1.主刑
管制(期限通常为3个月以上2年以下,最高不超过3年);
拘役(期限通常为1个月以上6个月以下,最高不超过1年);
有期徒刑(期限通常为6个月以上15年以下)
无期徒刑
死刑(包括死刑立即执行和死刑缓期2年执行)
2.附加刑(可与主刑一起适用,也可以独立适用)
罚金
剥夺政治权利(“当官权”和“说话权”)
(1)选举权和被选举权
(2)担任国家机关职务的权利
(3)担任国有公司、企业、事业单位和人民团体领导职务的权利
(4)言论、出版、集会、结社、游行、示威自由的权利
没收财产
【区别】没收非法财物
驱逐出境(适用于外国人)
希望能够帮助您,我是之了,您的会计挚友!望采纳!免费领取2019初级会计全套课程,欢迎一起探讨会计问题,不定期分享干货哦~



