梦幻西游2要收费吗?
的有关信息介绍如下:梦幻西游2主要消费为点卡。
资费标准:从2013年2月10日0时起,6点/小时,即玩家在游戏中每小时消费6点网易点数。计费精确到秒,游戏时间每600秒(10分钟)扣一点,不足600秒的,则将时间累积至下次消费再作扣点。
点卡充值方式:官网充值页面,部分点卡交易网站,秦府后院通过点卡交易公证员购买。
为了使玩家以更实惠的方式体验游戏,特推出梦幻西游月卡与超值年卡。
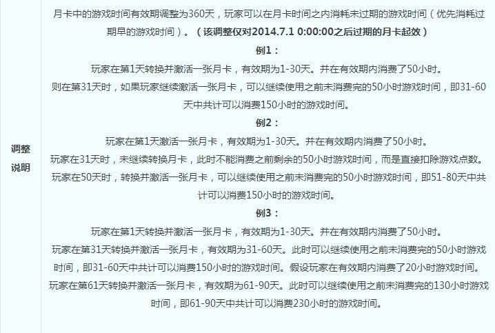
具体设置如下:
超值年卡:价格为7200点,可获得14个月的月卡,自玩家获得之日起每30天自动使用一张月卡,14个月内总计可获得1400小时游戏时间,同时立即获得2800点仙玉。
月卡:价格为600点,在获得后立即得到100小时游戏时间与200点仙玉。
小月卡:价格为300点,在获得后立即得到50小时游戏时间与75点仙玉。





